TBeCbCustomBusinessObject
TBeCbCustomBusinessObject
Die Klasse TBeCBCustomBusinessObject ist die Vorgänger-Klasse aller Business-Objekt Klassen.Alle hier aufgeführten Eigenschaften, Felder, Methoden können in den Business-Objekt Klassen verwendet werden.
Eigenschaften:
Eigenschaften | Beschreibung |
|---|---|
CbID:N | (nur lesend) ID des Business Objekts, -1 wenn nicht positioniert oder leer |
CbReadOnly:L | Business Objekt für Änderungen sperren |
CbCaptionInfo:O | Caption-Eigenschaften als TBeBoInfoCaption Objekt |
CbDataModule:O | Daten-Modul des Business-Objekts. Muss vor der ersten Verwendung des Business Objekts gesetzt werden |
CbUseTableAlias:C | Individueller Alias-Name für die Haupt-Tabelle des Business Objekts |
CbTable:O | Haupt-Tabelle des Business Objekts, für den Zugriff auf Individual-Felder |
Tabellen und Felder | |
CbCreatedBy:C | Erstellt durch (entspricht PLATZ) |
CbCreated:D | Erstellt Datum & Zeit (entspricht ERSTELLT) |
CbChangedBy:C | Zuletzt geändert durch (entspricht GEAEND_USR) |
CbChanged:D | Zuletzt geändert Datum & Zeit (entspricht GEAENDERT) |
Funktionen und Methoden | |
CbGoToID() | Business Objekt positionieren |
aBoID:N | ID auf welche das Business Objekt positioniert werden soll |
CbInsert() | Neuanlage-Modus |
CbEdit() | Edit-Modus |
CbCancel() | Edit-Modus verlassen |
CbPost() | Änderungen speichern |
CbDelete() | Projekt löschen |
CbInInsertMode():L | Neuanlage-Modus aktiv |
CbInBrowseMode():L | Neuanlage/Edit Modus nicht aktiv |
CbCanRead():L | Darf der aktuelle BO-Inhalt angezeigt werden (besitzt er eine Leseberechtigung) |
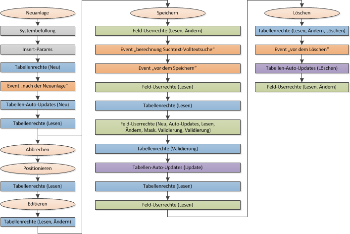
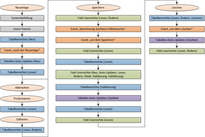
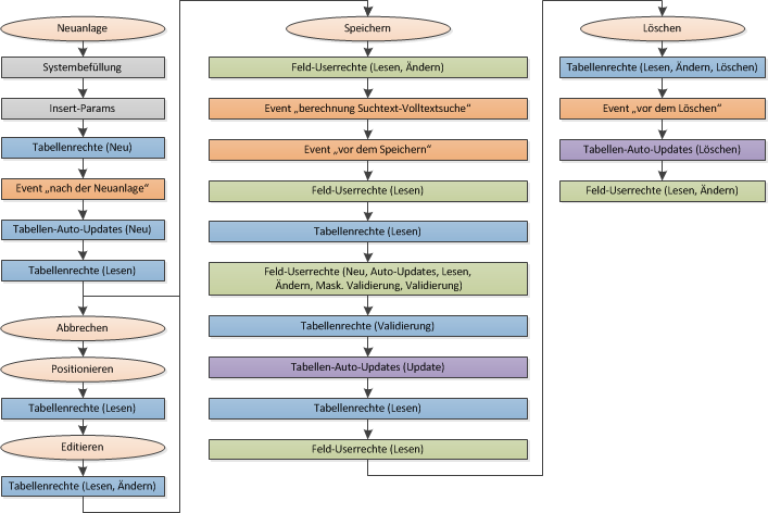
Events und deren Verarbeitungsreihenfolge |
Die verfügbaren Events können in den jeweiligen Business-Objekten nachgeschlagen werden |
Beispiel
// siehe Beispiel zu den jeweiligen Business-Objekten
// Beispiel für die Verwendung von UseTableAlias
|oMemoBOSource, oMemoBODest, oDBGet, nSourceID, nDestID|
oDBGet := CreateObject('TBeDBGet'),
oMemoBOSource := CreateObject('TBeMemoBO'),
oMemoBODest := CreateObject('TBeMemoBO'),
startseq
oMemoBOSource.CbDataModule := oDBGet,
oMemoBODest.CbDataModule := oDBGet,
oMemoBODest.CbUseTableAlias := 'DAB065_DEST',
oMemoBOSource.WriteLastUsed := False,
oMemoBODest.WriteLastUsed := False,
oMemoBOSource.CbInsertEmptyMemo(0, bcMemoLinkIDUser, val(c_usr), 0),
oMemoBOSource.SubjectValue := 'Quell-Memo',
// oMemoBOSource.CbTable:X_INDI := 'Quell-Individual-Feld',
oMemoBOSource.CbPost(),
nSourceID := oMemoBOSource.CbID,
oMemoBODest.CbInsertEmptyMemo(0, bcMemoLinkIDUser, val(c_usr), 0),
oMemoBODest.SubjectValue := 'Ziel-Memo',
oMemoBODest.CbPost(),
nDestID := oMemoBODest.CbID,
writeln('SourceID: ' + Str(nSourceID) + ' | ' + oMemoBOSource.SubjectValue),
writeln('DestID: ' + Str(nDestID) + ' | ' + oMemoBODest.SubjectValue),
// Betreff vom Source-BO in das Dest-BO kopieren
oMemoBODest.CbEdit(),
oMemoBODest.SubjectValue := oMemoBOSource.SubjectValue,
// oMemoBODest.CbTable:X_INDI := oMemoBOSource.CbTable:X_INDI,
oMemoBODest.CbPost(),
writeln('SourceID: ' + Str(nSourceID) + ' | ' + oMemoBOSource.SubjectValue),
writeln('DestID: ' + Str(nDestID) + ' | ' + oMemoBODest.SubjectValue),
always
DestroyObject(oMemoBODest),
DestroyObject(oMemoBOSource),
DestroyObject(oDBGet),
stopseq,
